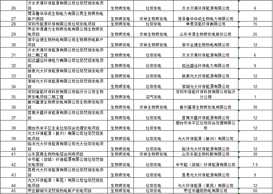
北極星固廢網獲悉,9月30日,國家電網有限公司已將完成公示的第四批次可再生能源發電項目補貼項目清單上報國家主管部門,本次公布的2020年第四批可再生能源發電補貼項目清單中,生物質發電項目總計67個,其中垃圾焚燒發電項目44個,沼氣發電項目5個,農林生物質發電項目18個,清單如下(點擊圖片可放大查看):



公告全文如下:
關于公布2020年第四批可再生能源發電補貼項目清單的公告
根據《財政部 國家發展改革委 國家能源局關于促進非水可再生能源發電健康發展的若干意見》(財建〔2020〕4號)、《財政部 國家發展改革委 國家能源局關于印發<可再生能源電價附加資金管理辦法>的通知》(財建〔2020〕5號)和《財政部辦公廳關于開展可再生能源發電補貼項目清單審核有關工作的通知》(財辦建〔2020〕6號)規定,國家電網有限公司積極配合各省級能源主管部門和國家可再生能源信息管理中心,為符合中央財政補助條件的可再生能源發電項目提供補貼清單申報服務。2020年9月30日,我公司已將完成公示的第四批次可再生能源發電項目補貼項目清單上報國家主管部門,后續將陸續完成首批(詳見財辦建〔2020〕6號有關規定)補助項目清單審核發布工作。第四批次項目清單及首批后續項目審核進展情況,請登錄新能源云平臺查詢。
項目公布網址:
sgnec.esgcc.com.cn/atlas/projectListQuery
申報進展查詢和公示網址:
sgnec.esgcc.com.cn/atlas/projectPublicity
國家電網有限公司
2020年9月30日

