兩會期間,“碳達峰”“碳中和”無疑是今年最大的熱點。政府工作報告將“做好碳達峰、碳中和工作”列為2021年重點任務之一;“十四五”規劃也將加快推動綠色低碳發展列入其中;代表委員提交的“碳達峰”“碳中和”相關議案和提案同樣不少。
2020年9月2日,國家主席習近平在聯合國大會上首次表示“中國將提高國家自主貢獻力度,采取更加有力的政策和措施,二氧化碳排放力爭于 2030年前達到峰值,爭取在2060年前實現碳中和”,這被稱為碳達峰碳中和的“30·60 目標”。此后,在聯合國生物多樣性峰會、金磚國家領導人第十二次會晤、氣候雄心峰會及2020年中央經濟工作會議上,習總書記也多次強調了這一目標。
“碳中和”是應對全球氣候變化的必然選擇
碳中和是指在規定時期內,二氧化碳的人為移除抵消了人為排放。人為排放即人類活動造成的二氧化碳排放,包括化石燃料燃燒、工業過程、農業及土地利用活動排放等;認為移除即人類從大氣中移除二氧化碳,包括植樹造林增加碳吸收、碳捕獲與封存等。
近年來全球氣候變化導致極端天氣發生的頻率和強度明顯增加,對人類的生存和發展帶來了巨大威脅,實現減排減碳成了國際社會的共識,“碳中和”便是其中的重要舉措之一。
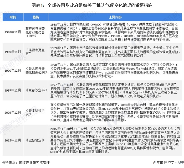
目前,各國政府之間已經采取了一系列措施,合理推進全球氣候變化盒子里情況。

得益于全球各國的通力協作,雖然全球二氧化碳的排放量仍然呈現正增長,但排放量增速整理已經成下降趨勢。

各國合力實現碳中和目標
從具體地區來看,部分經濟體近五年碳排放量的平均增速已經降為負值。而中國近五年碳排放平均增速為1.2%,高于全球0.8%的水平。

從排放量來看,2019年中國在全球的二氧化碳排放量排在第一位,碳排放量排在前十位的國家還有美國、印度、俄羅斯、日本、德國、伊朗、印尼和沙特。

而從區域來看,2019年亞太地區二氧化碳排放量占比超過全球的五成,達到51%;歐洲及北美洲地區的排放量占比排在二三位,占比分別為18%和17%。由此來看,二氧化碳排放量與此地區的人口體量和經濟發展速度呈正相關關系。

全球各國家和地區當中,歐洲國家對碳中和的關注程度更高,其中英國和歐盟在近年來出臺多項政策支持碳中和目標的實現。自從2015年《巴黎氣候協定》簽署以來,全球各國相繼出臺政策及行政命令,提出碳中和目標,目標日期基本在2050年左右。隨著全球低碳經濟格局的構建,全球能源產業將有重大轉變。


國內政策相繼出臺
2020年9月22日,習近平主席在第七十五屆聯合國大會上承諾,中國將采取更有力的政策和措施,努力爭取2060年之前實現碳中和。該承諾體現了中國攜手世界努力遏制氣候變暖、控制全球升溫幅度的長久愿景,同時也代表著中國將為此愿景積極投入的無悔決心。
近期,國家各部分密集發生,相繼出臺政策文件大力支持新能源方面的發展,穩步推進碳中和目標的實現。

過去的20多年既見證了中國經濟的快速發展,也是中國成為碳排放大國的歷程。2013年之前,中國碳排放增長率長期維持在約8%的水平。2013年后,隨著經濟增長趨緩,以及節能減排措施力度的加大,碳排量進入平臺期。
中國溫室氣體排放主要來自能源、工業、交通、建筑、農業和土地利用五大部門。其中能源和工業部門占比最大,合計貢獻了超過80%的碳排放。2013年后,這兩大部門的碳排放增長也進入平臺期,甚至出現負增長。
而在交通、建筑、農業和土地利用等占比較小的領域,碳排放的增速也趨緩至3%左右。全球來看,盡管增速趨緩,但中國依然是世界上碳排量最大的國家,占全球碳排放比例超過20%。因此,中國在減碳方面還存在很大潛力。

根據中國投資協會和落基山研究所在2020年11月發布的《零碳中國 綠色投資藍皮書》預測,零碳中國將催生七大投資領域,撬動70萬億綠色產業投資機會。包括再生資源利用、能效提升、終端消費電氣化、零碳發電技術、儲能、氫能和數字化。到2050年,這七大領域當年的市場規模將達到近15萬億元,并為中國實現零碳排放貢獻累計減排量的80%。
此外,中國的零碳轉型還將創造大量新增就業機會,僅零碳電力、再生資源利用、氫能等新興行業將帶來的新就增業機會就將高達3000萬個以上。
與此同時,在2020年到2050年間,將有70萬億元左右的基礎設施投資被直接或間接地撬動,包括發電側大量的光伏和風電裝機、容量持續增長的跨區輸電通道、數量在千萬量級的5G基站建設、物聯網相關基礎設施、交通領域加氫站和電動車充電站的加速布局,以及高鐵、城際鐵路的大規模擴展等。
根據國家發改委能源研究所的分析,未來30年,中國為實現碳中和目標,僅在能源相關基礎設施領域的投資規模將達到100萬億元。未來,隨著我國碳達峰和碳中和目標的逐漸推進,將給相關領域帶來長足的發展機會。