日前,江西省人民政府辦公廳印發江西省“十四五”能源發展規劃,規劃提出,2035年,能源高質量發展取得決定性進展,基本建成現代能源體系。能源供應能力大幅提升,能源基礎設施更加完善,能源資源配置更加合理,能源利用效率持續提高,能源改革創新動能不斷增強,能源綠色生產消費模式廣泛形成,能源安全實現自主可控。能源消費總量合理穩定增長,單位地區生產總值能耗持續降低,人均用能水平達到全國平均水平?;茉聪M總量穩步下降,非化石能源消費比重持續提升。低碳發展取得成效,到2030年二氧化碳排放量達到峰值,與全國同步實現碳達峰目標,到2035年二氧化碳排放量穩中有降。
江西省人民政府辦公廳關于印發江西省“十四五”能源發展規劃的通知
各市、縣(區)人民政府,省政府各部門:
《江西省“十四五”能源發展規劃》已經省政府同意,現印發給你們,請認真貫徹執行。
2022年5月7日
(此件主動公開)
江西省“十四五”能源發展規劃
能源是經濟社會發展的重要物質基礎,攸關國計民生和國家安全。“十四五”時期是江西與全國同步全面建設社會主義現代化的起步期,是貫徹落實碳達峰碳中和重大戰略決策①的關鍵期,是加快構建清潔低碳、安全高效現代能源體系的跨越期。為順應國內外能源發展新形勢,謀劃推動江西能源事業高質量跨越式發展,根據國家《“十四五”現代能源體系規劃》和《江西省國民經濟和社會發展第十四個五年規劃和二〇三五年遠景目標綱要》,編制本規劃。(①碳達峰碳中和重大戰略決策:習近平總書記在第七十五屆聯合國大會上宣布,中國將提高國家自主貢獻力度,采取更加有力的政策和措施,二氧化碳排放力爭于2030年前達到峰值,努力爭取2060年前實現碳中和。)
第一章 發展現狀與形勢
一、主要成效
“十三五”時期,我省能源供給能力穩步提升,結構調整持續深化,節能減排成效顯著,體制改革深入推進,服務水平全面提升,清潔低碳、安全高效的現代能源體系加速形成,為全省經濟社會持續健康發展和同步全面建成小康社會提供了堅實能源保障。
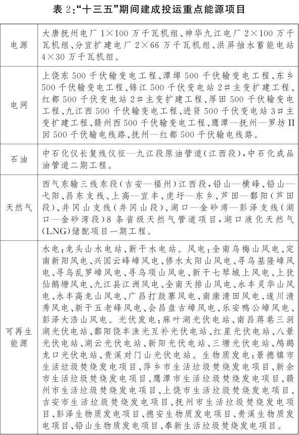
(一)供給能力穩步提升。省內產能結構加速優化,調運能力大幅提升,能源供應保障基本充足。浩吉鐵路按期投產,鐵路煤炭運力進一步提高,水路煤炭運量由2015年的1984萬噸大幅提高到2020年的4154萬噸。2020年全省電力裝機容量達4401萬千瓦,較2015年增長84%。500千伏電網形成“兩縱四橫五環網”①的堅強網架結構,220千伏變電站基本實現“縣縣覆蓋”。天然氣長輸管道投運里程達2657公里,初步形成“一縱三橫一環”②的輸氣網架。原油、成品油年調入能力分別提升1000萬噸、450萬噸。全省落實靜態煤炭儲備能力200余萬噸,落實儲氣設施能力1.75億方。(①“兩縱四橫五環網”:“兩縱”指石鐘山—馬廻嶺—永修—夢山—厚田—羅坊—文山—贛州—雷公山和洪源—樂平—鷹潭—撫州—紅都兩個500千伏縱向輸電通道;“四橫”指石鐘山—洪源、永修—南昌—樂平、羅坊—撫州、贛州—紅都四個500千伏橫向輸電通道;“五環網”指北部、東部、中部、西部、南部五個500千伏環網。②“一縱三橫一環”:“一縱”指西氣東輸二線;“三橫”指西氣東輸二線上海支干線、西氣東輸二線贛湘聯絡線、西氣東輸三線東段;“一環”指省天然氣管網一期工程環鄱陽湖管網。)
(二)結構調整持續深化。綠色生產生活方式初步形成,清潔低碳能源體系加快構建?!笆濉逼陂g累計關閉煤礦466處、退出煤炭產能2826萬噸。2020年新能源裝機達1366萬千瓦,規模是2015年的9.8倍,占比由5.8%大幅提高至31%。煤炭消費比重由2015年的68%降至2020年的63.9%,非化石能源消費比重由12%提高到13.6%,均超額完成規劃目標。天然氣用量年均增長17.8%,消費比重提升至4.2%。全省一產、二產、三產、居民用電量結構由2015年的1∶69∶13∶17優化調整為2020年的0.6∶64.1∶16.6∶18.7。油品質量全面升級,全面供應國Ⅵ標準車用汽柴油。
(三)節能減排成效顯著。嚴格落實能源雙控要求,不斷鞏固生態文明建設成果。2020年全省能源消費總量9808萬噸標煤,較2015年增加1368萬噸,超額完成“十三五”1510萬噸增量的控制目標。2020年單位地區生產總值能耗0.4047噸標煤/萬元(2015年可比價),較2015年降低19.4%,超出規劃目標3.4個百分點?!笆濉逼陂g累計完成煤電超低排放改造1429萬千瓦,供電煤耗由310.8克標煤/千瓦時下降至299.3克標煤/千瓦時。電力行業污染物排放量、電網綜合網損率均持續下降。
(四)體制改革深入推進。各項能源改革深化實施,改革紅利持續釋放。推進電力市場化改革,組建省級電力交易中心,完成多輪次全省輸配電價核定,6個增量配電網項目取得電力業務許可證。電力市場化交易范圍和規模逐年擴大,參與電力交易用戶由2015年的153家擴大到2020年的6796家,直接交易電量由54億千瓦時擴大到588億千瓦時,累計降低用電成本22.03億元。出臺全省電網項目管理辦法,在全國范圍內率先實施由政府主導編制電網規劃,并逐年滾動修編。落實油氣體制改革任務,加快推進管網公平接入,強化輸配管網成本監審。全省用能成本明顯降低,電力、燃氣獲得便利度大幅提升。
(五)服務水平全面提升。加大惠民利民力度,增進能源民生福祉。抓住光伏扶貧政策機遇,“十三五”期間累計建成光伏扶貧電站39171個、189.59萬千瓦,覆蓋全部100個縣(市、區),惠及36.8萬戶貧困群眾。實現全省自然村全部通動力電,農網供電可靠率、綜合電壓合格率、戶均配變容量分別達到99.813%、99.796%和2.61千伏安,農村年均停電時間由21個小時縮減到16.6小時。全省98個縣(市、區)用上天然氣,較2015年增加14個,氣化人口由800萬人提高到1350萬人。截至2020年底,全省智能電表覆蓋率達到100%,累計建成充電站近800座、公共充電樁10000余根。


二、存在問題
我省經濟發展快,能源需求旺盛,但省內能源資源匱乏,且能源運距長,用能成本偏高,能源供給保障壓力較大。
(一)能源自給能力不足,對外依存度持續攀升。我省缺煤、少水(能)、無油、乏氣,新能源潛力有限,能源自給能力嚴重不足。近年來,隨著供給側結構性改革的深入推進,省內煤炭產能大幅縮減,能源對外依存度由2015年的72%快速攀升至2020年的86%。當前,96%以上的煤炭、100%的原油、100%的天然氣依靠省外調入,加之省內能源儲備能力相對薄弱,能源保供形勢比較嚴峻。
(二)能源結構矛盾突出,低碳轉型壓力較大。我省能源消費以煤炭為主,比重約64%,高于全國平均水平約6個百分點,而天然氣比重僅約4%,低于全國平均水平近5個百分點。省內風能、太陽能、生物質能開發利用步伐較快,但電量占比小、替代能力弱,且后續發展潛力有限,水能資源已基本開發完畢,內陸核電建設形勢尚不明朗??傮w來看,我省能源體系高碳特征明顯,能源結構低碳轉型任務十分艱巨。
(三)能源價格相對偏高,降本增效空間有限。我省煤炭資源匱乏,且地處我國能源流末端,運距較遠,導致煤價、電價、氣價偏高。2020年我省電煤價格指數高居全國第2位,居民生活用電電價水平高居全國第3位。由于我省用氣時間晚、氣量基數小,盡管“十三五”期間實施了降低省內管道運輸價格和配氣價格等措施,但2017年以來全國供氣形勢緊張,上游氣源價格大幅上漲,導致全省用氣成本仍然較高。
(四)能源市場化程度不高,體制機制亟待完善。能源行業市場化程度不高,市場配置資源的決定性作用尚未得到充分發揮。受體制機制和資源稟賦等方面制約,省內天然氣管道建設和推廣利用受阻,用氣成本仍然偏高。我省尚未建立天然氣儲備、電力調峰成本補償及相應價格機制,能源儲備能力提升面臨較大困難。
三、面臨形勢
從國際看,當前世界正經歷百年未有之大變局,新冠肺炎疫情影響廣泛深遠,保護主義、單邊主義抬頭,經濟全球化遭遇逆流,不穩定性不確定性明顯增加。國際能源格局發生重大調整,消費中心向東轉移,技術革命影響愈發深遠,綠色低碳轉型成為大勢所趨。從國內看,“十四五”時期是推進碳達峰碳中和目標實施的第一個五年,能源需求增長換擋減速,新能源發展和化石能源替代加速推進,改革創新步伐不斷加快,能源發展動力加快轉換,國際合作進一步加強。從我省看,“十四五”時期是我省在加快革命老區高質量發展上作示范、在推動中部地區崛起上勇爭先的關鍵跨越期,也是加快建設清潔低碳、安全高效現代能源體系的重要時期,能源發展面臨一系列新挑戰。
(一)經濟追趕勢頭強勁,能源需求剛性增長?!笆奈濉睍r期,我省將進入轉變發展方式、優化經濟結構、轉換增長動力的攻堅期,經濟長期向好的基礎依然穩固,經濟追趕態勢依然強勁,預計GDP增速仍將居于全國“第一方陣”。隨著工業化、城鎮化的加速推進,我省能源需求增長潛力依然巨大,預計將以高于全國平均水平的速度穩定增長。
(二)能源供應對外依存度高,供應形勢持續緊張。我省是“資源小省”,煤炭產能低、無油氣資源、新能源發展潛力有限,未來越來越多的能源需從省外調入?!笆奈濉睍r期,全省煤炭對外依存度進一步提高,油氣需求進一步提升,同時各省對西部優質電力資源的競爭進一步加劇,預計我省能源供應形勢將持續緊張,能源保供難度不斷增加。
(三)非化石能源發展難度增加,結構調整面臨瓶頸。我省非化石能源資源稟賦先天不足,水能資源已基本開發完畢,太陽能、風能資源條件一般,且受國家補貼退坡、電網消納、環保約束、用地緊缺等因素影響,后續開發建設難度和不確定性增大,內陸核電發展政策尚不明確。“十四五”時期,全省非化石能源發展空間有限,非化石能源消費比重達到全國平均目標困難較大,能源結構調整面臨瓶頸。
第二章 指導方針和主要目標
一、指導思想
堅持以習近平新時代中國特色社會主義思想為指導,全面貫徹黨的十九大和十九屆歷次全會精神,深入貫徹習近平生態文明思想,全面落實習近平總書記視察江西重要講話精神,聚焦“作示范、勇爭先”目標要求,立足新發展階段,完整、準確、全面貫徹新發展理念,加快構建新發展格局,遵循“四個革命、一個合作”能源安全新戰略,圍繞推動實現碳達峰碳中和目標,著力保障能源供應安全,著力提高能源發展質量,著力推動能源低碳轉型,加快構建清潔低碳、安全高效的能源體系,為攜手書寫全面建設社會主義現代化江西的精彩華章提供堅實可靠的能源保障。
二、基本原則
多元安全。樹立能源安全底線思維,堅持先立后破、通盤謀劃,統籌省內和省外、傳統安全和非傳統安全、供應安全和生產安全,優化存量資源配置,擴大優質增量供給,加強省際能源合作,形成多元能源供應體系,切實提升能源安全保障能力。
綠色低碳。堅持生態優先、綠色發展,有序推進碳達峰碳中和,推動非化石能源躍升發展,推進化石能源清潔高效利用,加快調整優化能源結構,推動構建新型電力系統,形成能源綠色低碳生產和消費體系,實現能源與生態環境協調發展。
創新驅動。堅持把創新作為引領發展的第一動力,推進能源科技變革,增強能源科技創新能力,加快能源產業數字化和智能化升級,推動質量變革、效率變革、動力變革,持續提高能源發展質量效益和核心競爭力。
深化改革。充分發揮市場在資源配置中的決定性作用,更好發揮政府作用,推動電力、油氣等領域體制機制改革向縱深發展,破除制約能源高質量發展的體制機制障礙,加快構建公平開放、充分競爭的能源市場體系。
服務民生。堅持以人民為中心的發展思想,加強城鄉用能基礎設施建設,持續提升能源普遍服務水平,強化能源民生保障,推動能源發展成果更多更好惠及廣大人民群眾,更好滿足人民對美好生活向往的用能需求。
三、發展目標
“十四五”時期我省能源發展的主要目標是:
總量目標。到2025年,省內能源年綜合生產能力達到1655萬噸標準煤以上,其中:非化石能源生產能力五年累計提高44%。全社會用電量達到2300億千瓦時以上,年均增長7.2%;人均用電量達到5130千瓦時/人,五年累計提高43%。發電裝機力爭達到7800萬千瓦以上,五年累計增加79%以上。
結構目標。到2025年,力爭非化石能源消費比重提高到18.3%,較全國同期增幅高0.6個百分點;天然氣消費比重提高到6.8%;煤炭消費比重降低到56.9%。力爭可再生能源電力總量消納責任權重達到33%,非水可再生能源電力消納權重達到17.8%。
效率目標。到2025年,單位地區生產總值能耗五年累計下降14%,力爭達到14.5%,積極爭取能源消費總量彈性空間。煤電平均供電煤耗下降至297克標煤/千瓦時;電網線損率下降到3.98%以下。電力需求側響應能力達到最大用電負荷的5%。
民生目標。人民生產生活用能便利度和保障能力進一步增強,2025年人均年生活用電量力爭達到900千瓦時。持續鞏固提升農村電網供電質量,進一步提升供電可靠性。天然氣管網覆蓋范圍進一步擴大,實現“縣縣通”管輸天然氣,全省天然氣使用人口達到1700萬。
展望2035年,能源高質量發展取得決定性進展,基本建成現代能源體系。能源供應能力大幅提升,能源基礎設施更加完善,能源資源配置更加合理,能源利用效率持續提高,能源改革創新動能不斷增強,能源綠色生產消費模式廣泛形成,能源安全實現自主可控。能源消費總量合理穩定增長,單位地區生產總值能耗持續降低,人均用能水平達到全國平均水平?;茉聪M總量穩步下降,非化石能源消費比重持續提升。低碳發展取得成效,到2030年二氧化碳排放量達到峰值,與全國同步實現碳達峰目標,到2035年二氧化碳排放量穩中有降。

第三章 增強能源供應保障
一、提高能源供應能力
電力方面。統籌發展與安全,堅持需求導向,推動省內省外并重發展,著力構建多元清潔的電力供給體系。“十四五”新增電力裝機容量3460萬千瓦以上。充分發揮支撐電源兜底保供作用,有序推進已核準清潔煤電建設,爭取國家支持建設新增支撐性清潔煤電項目。加強應急備用和調峰電源能力建設,推動煤電向基礎保障性和系統調節性電源并重轉型。建成投運雅中至江西特高壓直流及其配套工程,開展閩贛電力異步聯網工程研究,爭取布局第二回入贛特高壓直流輸電通道,積極爭取落點華中區域的輸電通道分電江西。
油氣方面。積極協調石油企業,確保九江石化原油供應。根據省內需求,逐步提高九江石化成品油產量在省內的利用比例,提升成品油安全供應保障水平。繼續加大南鄱陽盆地、豐城等地油氣資源勘查力度,爭取國家在省內外油氣資源勘探方面給予支持。進一步深化與中石油、中石化、中海油、國家管網集團的戰略合作,依托國家管網公平開放和互聯互通優勢,積極爭取省外氣源,拓寬入贛氣源渠道,實現氣源多元化。
煤炭方面。堅持控內拓外、以外為主,推進煤炭產供儲銷體系建設。以電煤為重點,深化與山西、內蒙古、陜西、安徽等傳統煤炭基地的合作,重點推進與陜煤集團等大型煤炭企業的戰略合作,建立長期穩定供煤關系。積極爭取國家增加我省進口煤數量。
到2035年,能源自主供給能力進一步增強,能源外引體系更加完善,重點城市、核心區域、重要用戶等能源安全保障能力明顯提升。

二、完善能源儲運網絡
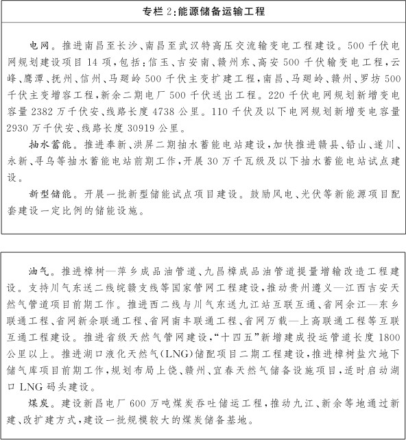
電力方面。加快融入華中特高壓主干電網,推進南昌至長沙、南昌至武漢特高壓交流工程建設,“十四五”新增特高壓交流變電容量600萬千伏安、線路800公里左右。堅持網源統籌、協調發展,繼續完善500千伏骨干電網建設,構建形成“1個中部核心雙環網+3個區域電網”①主干網架,“十四五”新增變電容量1075萬千伏安、線路長度285公里。持續優化220千伏電網,加快實施500/220千伏電磁環網解環,降低電網運行風險。強化配電網建設,實施農網鞏固提升工程,持續提升供電能力和電能質量。加強電力調峰能力建設,力爭核準建設抽水蓄能電站4座以上,并為中長期發展儲備一批站址資源。加快風電、光伏發電與新型儲能融合發展,建設一批集中式電化學儲能電站,探索開展其它形式儲能示范。(①“1個中部核心雙環網+3個區域電網”:指永修—夢山—錦江—安源—孔目江—羅坊—撫州—鷹潭—樂平—南昌—永修500千伏中部核心雙回環網和北部、東部、南部三個500千伏區域電網。)
油氣方面。推進樟樹—萍鄉成品油管道、九昌樟成品油管道提量增輸改造工程建設,構建貫穿南北、聯通東西的“十”字形輸油網架。積極支持國家輸氣管道建設,加快推進省級天然氣管網和互聯互通工程建設,依托國家管網構建多節點、多環型雙向輸氣模式。2025年全省長輸天然氣管道里程力爭達到5000公里,其中:國家管網突破1500公里,省級管網突破3400公里。按照“自建應急、集中調峰”原則,規劃布局贛東、贛南、贛西、贛北、贛中區域儲氣庫,2025年全省自建儲氣設施儲氣能力達1億立方米。推進城鎮燃氣企業應急調峰儲氣設施建設,滿足區域小時(日)調峰和突發情況的應急調峰需求。
煤炭方面。充分發揮浩吉鐵路煤運通道運力,加強鐵路疏運端基礎設施建設,提高浩吉鐵路煤炭入贛比重。積極拓展“海進江”及進口煤等入贛渠道,滿足我省煤炭供應。加快建設新昌電廠600萬噸煤炭吞吐儲運工程,積極推動九江、新余等地通過新建、改擴建方式,建設一批規模較大的煤炭儲備基地,其他地區通過現有儲煤設施改擴建、租賃等方式,因地制宜落實一批煤炭儲備能力,全省形成300萬噸以上靜態儲煤能力。
到2035年,電力綜合輸送網絡更加完善,互聯高效油氣輸送體系基本建立,新型儲能實現規模化發展,能源綜合儲備調節能力大幅提升。

三、推進能源民生工程
持續提升能源普遍服務水平。優先保障居民用電和民生用氣,進一步提升群眾用能的獲得感、安全感和便利度。優化用戶用電報裝流程,全面推廣線上服務,利用“贛服通”“網上國網”APP等渠道,實現業務辦理在線化、定制化、透明化。持續完善公共服務領域專用充電設施,合理布局公用充(換)電設施,提升高速公路服務區充電換電能力,推進居民小區自用充電樁建設。加快長輸管道即將通達區域的城鎮燃氣管網建設,提升城市天然氣供應保障能力。支持經濟發達、消費集中等符合條件的鄉村使用天然氣。
加快完善農村能源基礎設施。持續強化農村電網鞏固提升,提高供電可靠率和綜合電壓合格率,提升信息化、自動化、智能化水平,縮小城鄉供電服務差距,2025年農村電網供電可靠率達到99.85%。積極推動農光互補、漁光互補、屋頂光伏、分散式風電建設,促進農村可再生能源充分開發和就地消納,提升清潔能源供給能力和消費水平,支撐全面推進鄉村振興。積極穩妥推進散煤替代,持續改善農村人居環境和生態空間。
到2035年,全社會用能條件更加完善,農村能源實現清潔轉型發展,民生用能保障更加有力,能源普遍服務水平邁上新臺階。
四、加強能源對外合作
深入推進能源合作。加強長江經濟帶能源合作,推進能源基礎設施互聯互通,進一步拓寬能源供應渠道。加強與能源富集省份的戰略合作,引入更多優質清潔能源入贛消納,力爭雅中直流通道年利用小時數達到4500小時以上。繼續加強與大型能源央企的戰略合作,爭取更多國家能源戰略項目落地江西。
加快“走出去”步伐。搶抓“一帶一路”國家戰略機遇,進一步深化煤炭、油氣、電力等領域對外合作。結合外電入贛輸電通道建設,支持我省重點能源企業通過獨資、參股、兼并等方式參與配套電源開發,開拓省外能源供應渠道,構建開放合作、互利共贏的能源供應體系。
到2035年,能源資源入贛渠道進一步鞏固拓展,省內能源企業深度融入能源國際合作格局,能源對外多元合作不斷開創新局面。
第四章 推動能源低碳轉型
一、持續優化能源結構
加大新能源開發利用力度,實現新能源裝機規??缭绞皆鲩L,“十四五”力爭新增新能源裝機容量1800萬千瓦以上。按照“分布式與集中式并舉、優先就近就地利用”原則,加快風電和光伏發電高比例、高質量發展。因地制宜推動農林生物質和城鎮生活垃圾發電發展。積極爭取雅中電力、電量向江西傾斜,多渠道、多方位拓展其他跨區域輸電通道向我省輸送清潔電力。根據國家統一部署,繼續做好核電項目的廠址資源保護工作。積極擴大天然氣利用范圍,鼓勵發展天然氣分布式供能系統。深入拓展電能替代,推進電動汽車充電基礎設施建設,提升終端用能電氣化水平。
二、構建新型電力系統
統籌新能源快速發展和電力安全穩定供應,推動源網荷儲各環節的新型技術應用和運行模式創新,推動電力系統向適應大規模高比例新能源方向發展。鼓勵氫能、發電側儲能等新型能源利用方式,探索“新能源+儲能”發展模式,合理確定儲能配置比例,提升新能源并網友好性和電力支撐能力。鼓勵具備條件的現役和新建煤電開展深度調峰靈活性改造,鼓勵有條件的地方布局天然氣發電項目,推動提升電力系統調峰能力。加強與鄰省電網的互聯互通互濟,擴大電力資源的優化配置范圍。加快推動電網數字化轉型,提升智能化水平,以電網為核心平臺全面推動發輸配用各環節數據信息深度共享互動、彼此融合貫通,不斷提高電力系統彈性,提升新能源消納能力。研究建立用戶需求側響應激勵機制,鼓勵高耗能負荷改善生產工藝和流程,為系統提供可中斷負荷、可控負荷等輔助服務。到2025年,電力需求側響應能力達到最大用電負荷的5%。
三、提高能源利用效率
嚴格控制能耗強度,以化石能源為重點合理控制能源消費總量。新建機組煤耗標準達到國際先進水平,有序淘汰煤電落后產能,加快現役機組節能升級改造。以鋼鐵、水泥、化工等高耗煤行業為重點,推廣中高溫余熱余壓利用、低溫煙氣余熱深度回收、空氣源熱泵供暖、水泥窯協同處置等節能技術利用,推進能源系統優化,提升能源利用效率。鼓勵發展天然氣、太陽能、風能等分布式能源,探索推進地熱供暖、太陽能制熱、生物質供熱等可再生能源非電利用發展。加快推進居住建筑和公共建筑節能改造,推動超低能耗建筑、低碳建筑規?;l展,推廣光伏發電與建筑一體化應用。強化能源需求側管理,以管理增效促進節能水平提高。
四、嚴格控制煤炭消費
深化產業結構調整,嚴控鋼鐵、化工、建材等高耗煤行業盲目發展,嚴格能耗、環保、質量、安全、技術等綜合標準,依法依規淘汰鋼鐵、水泥、建材等重點行業的落后產能。因地制宜大幅壓減散煤消費,有序推進“煤改電”“煤改氣”工程,多措并舉推動非電煤消費穩步下降。結合國家對熱電聯產項目管理的有關要求,“十四五”力爭建設熱電聯產機組(含燃煤背壓機組)100-200萬千瓦。實施煤電節能減排升級改造行動,對現役燃煤發電機組進行節能增效和環保提標改造,進一步降低平均供電煤耗至297克/千瓦時。
到2035年,新能源加速替代化石能源,非化石能源消費占比達到國家平均水平,能源系統效率不斷提高,以新能源為主體的新型電力系統建設取得實質性成效。

第五章 提升能源系統安全
一、完善安全管理責任體系
堅守安全發展紅線,實行屬地管理與分級管理相結合,充分發揮省能源安全專業委員會牽頭抓總、組織協調重大問題的作用,指導各級能源安全專業委員會完善工作機制。加強各級能源執法隊伍建設,規范執法行為,強化執法監管。著重突出企業安全生產主體責任落實,督促企業加大安全生產投入,推動企業健全完善安全生產規章制度,不斷提升安全生產管理水平。
二、加強風險管控和隱患整治
推進能源行業安全生產風險分級管控和隱患排查治理雙重預防體系建設,指導督促能源企業完善安全風險評估制度和事故隱患排查治理制度。加強油氣長輸管道保護工作,健全油氣長輸管道巡護體系和技術標準,加快高后果區管道保護視頻動態監控建設。提升電力安全風險管控水平,科學統籌應急備用和調峰電源建設,提高全省及重點城市在嚴重自然災害等極端情況下的電力供應保障能力。開展經常性安全生產隱患排查治理檢查,強化重大事故隱患治理全程督辦,及時消除隱患,實現閉環管理。
三、提升應急管理能力
完善全省能源應急體系建設,健全應急聯動和響應機制,強化政企之間及企業之間的縱向橫向協調聯動,推動實現資源和信息共享。開展能源行業政企聯合應急演練,加強大面積停電事件應急能力建設,指導重要用戶配備并依法使用必要應急備用電源,規范開展應急資源調查、預案修訂、預案演練、預案評估等工作,提高能源行業應急響應和處置能力。
四、強化基礎設施安全
建立常態化能源重要基礎設施安全監管機制,強化能源重要基礎設施安全管理工作。嚴格執行國家安全防范標準,提高能源重要基礎設施抗災能力。加強能源重要基礎設施安全保護宣傳教育,健全群眾參與、群防群治的工作機制。嚴厲打擊危害能源重要基礎設施安全的違法犯罪活動,為能源重要基礎設施安全運行營造良好社會治安環境。加強能源企業網絡信息安全防控,推進重要信息系統國產化替代,提升網絡安全自主可控水平。
到2035年,能源安全運行水平明顯提升,應急管控能力顯著提高,風險應對體系更加完備,能源系統的安全性和穩定性進一步增強。
第六章 深化能源系統改革
一、持續深化電力體制改革
加快我省電力市場體系建設,提前做好融入全國統一電力市場各項準備。進一步完善激勵約束相容的輸配電價形成機制,提升輸配電價核定的規范性、合理性。擴大電力市場化交易規模,完善形成電力中長期、現貨、輔助服務市場有機銜接,多類型電源、多類型主體參與的交易體系,電力交易機構實現獨立規范運行,進一步釋放電力市場活力。有序推進增量配電業務改革試點項目,進一步培育多元市場主體。探索推進抽水蓄能電站投資主體多元化,調動社會各方力量參與抽水蓄能電站建設。
二、有序推進天然氣體制改革
按照“統一主體、統一網絡、統一調配、統一價格”的基本原則和“全省一張網”的建設模式,穩步推進省級天然氣管網改革,推動省級管網以市場化方式融入國家管網,推動管網基礎設施公平開放。推進天然氣市場化改革,有序放開競爭性環節價格,在符合城鎮燃氣特許經營權的前提下,進一步擴大直銷供氣規模,減少銷售環節,降低用氣成本。
到2035年,電力、油氣體制機制改革不斷深化,能源市場主體活力進一步激發,統一能源市場建設取得實質性成效。
第七章 強化能源科技創新
一、完善科技創新體系
加強載體建設,充分利用相關專項資金和各類社會資本支持能源發展。充分發揮科技創新平臺作用,提高科研成果轉化效率。加強制度創新,鼓勵企業組建科技創新機構或創新聯盟,著力構建企業為主體、市場為導向、產學研用相結合的技術創新體系。加強智力支撐,加快能源人才隊伍建設,建設“人才高地”和“能源智庫”。
二、加快能源數字轉型
加強“大云物移智鏈”等現代信息和通信技術在能源領域的推廣利用和融合發展,提升能源系統的自動化、信息化、數字化、智能化水平,提高能源利用效率和安全運行水平。積極開展油氣管網、電網、電廠、終端用能等領域設備設施、工藝流程的智能化升級改造,提升系統靈活感知和高效生產運行能力。
三、推進智慧能源建設
推動能源使用向設備智能、多能協調、信息對稱、交易開放的方向發展,激活能源供給端和消費端潛力,實現能源智慧互聯、系統優化、效能提升。加強新能源與增量配電網、充電樁、氫能等融合發展,推動支持與儲能深入融合的新能源微電網應用示范工程、“風光(水)儲一體化”和“源網荷儲一體化”示范項目、綠色能源示范縣(區)、綜合智慧能源示范項目等能源新業態新項目建設。在新增用能區域,因地制宜實施傳統能源和風能、太陽能、生物質能等能源的協同開發,優化布局電力、燃氣、熱力、供冷、儲能等基礎設施,實現多能互補和協同供應。
到2035年,能源科技創新能力不斷增強,能源產業數字化和智能化升級初具成效,智慧能源系統建設取得重要進展。
第八章 加強規劃實施和管理
一、健全規劃實施機制
增強能源規劃的權威性、嚴肅性、約束性,建立健全能源主管部門牽頭組織協調、其他有關部門按照職責分工配合推進、各級政府和能源企業細化落實的工作機制,形成推動規劃實施的整體合力。加強能源發展戰略規劃、政策法規、規范標準等實施情況監管,建立監督檢查、評估考核工作機制,保障規劃有效落實。建立規劃實施常態化監測機制,及時發現和解決規劃實施中出現的問題。嚴格執行規劃調整工作程序,及時向社會公開規劃制定和調整情況,充分發揮社會輿論監督作用。
二、加大政策支持力度
加強能源政策研究制定,發揮政策引導、支持和促進作用。進一步健全和完善支持可再生能源發展、煤電靈活性及環保節能改造、智慧能源示范、分布式能源發展、電力輔助服務、電動汽車充電基礎設施建設、需求側管理等政策措施。深入推進能源產品價格改革,形成體現資源稀缺程度、市場供求關系、環境補償成本、代際公平可持續的能源價格形成機制。拓寬能源行業投融資渠道,建立競爭有序、公開公平的能源投資機制,鼓勵社會資本投資能源產業,促進能源投資多元化。
三、強化能源行業管理
加強能源行業準入管理,規范開發建設秩序,促進能源產業集約高效發展。加強能源項目庫管理,合理布局重大項目,實現有效儲備、滾動調整、有序開發。加強能源市場監管,完善市場交易規則,建立健全監管機制,保障市場競爭規范、公正、透明。加強能源治理制度建設,研究完善地方能源行業管理辦法,強化能源行業數據統計和分析。